About

Welcome to my portfolio. I am a passionate developer specializing in web development and database management.

I create modern, efficient web applications with a focus on user experience and clean code.

My Skills

  • Web Development 85%
  • SQL / Databases 80%
  • Kotlin (Android) 75%
  • Git / Collaboration 70%
  • Roblox Studio 70%
  • Python 60%
  • Unity 50%
  • C++ 50%
  • UI / UX Design 40%

Mes projets

Projets principaux

  • AI Smart Planner

    Android Planner

    Application de planification et gestion des tâches pour Android.

  • Gestion des Soutenances UCA

    Plateforme de Gestion des Soutenances — UCA

    Gestion et analyse des soutenances et alternances

Autres projets

  • Brawl Stars - contrôleur automatique

    Contrôleur automatique pour Brawl Stars

    Projet personnel

  • Conception bases de données

    Conception et réalisation de bases de données

    Projet personnel

Defense Management Platform — UCA

Management and analysis of thesis defenses and internships

Project Hero

Context and Subject

As part of a university project at Université Clermont Auvergne, I participated in the development of a web application for managing thesis defenses and internships. The application was designed to meet the needs of the teaching staff who needed a centralized tool to manage student evaluations, evaluation grids, and tracking of internships.

Project Objectives

  • Create an intuitive interface for teachers and administrators
  • Centralize management of thesis defenses and internships
  • Automate the generation of evaluation grids
  • Provide analytical tools to track student progress
  • Secure access with a role-based authentication system

Main Missions

  • Design and modeling of the relational database
  • Development of teacher and administrator interfaces
  • Implementation of the authentication and authorization system
  • Creation of evaluation grids management features
  • Development of the data analysis and statistics module
  • Writing technical documentation

Project Steps

1

Database Analysis

Study of the existing database structure, understanding of table relationships, identification of necessary data for interfaces

2

Authentication Page Development

Creation of login page with role verification (teacher/administrator), session management, access security

3

Teacher Interface Development

Dashboard creation for thesis defense viewing, student information display, personal data management

4

Administrator Interface Development

Creation of management panel for evaluation grids, CRUD for resources (add, edit, delete), user management

5

Data Analysis Module

Development of statistics page, SQL queries for data aggregation, visualization of results in tables and charts

6

Testing and Documentation

Functionality testing, bug fixing, writing technical documentation for future maintenance

Skills Mobilized

Technical Skills

HTML5 CSS3 JavaScript PHP SQL MySQL Git

Transversal Skills

Project Management Teamwork Communication Needs Analysis Technical Documentation

Tools Used

VS Code
Git / GitHub
MySQL / phpMyAdmin
XAMPP
Looping (MCD/MLD)
Figma

Validated Academic Competencies

AC1

Develop a user interface

AC2

Design and manage a database

AC3

Integrate a solution in a production environment

AC4

Manage data from the information system

AC5

Collaborate within an IT team

Conclusion and Reflection

This project allowed me to apply my theoretical knowledge to a real-world case. I learned how to work in a team, manage deadlines, and adapt to user needs. The main challenges were database design and managing different user roles. This experience reinforced my interest in web development and data management. In the future, I would like to explore cloud solutions for this type of application.

Contrôleur automatique pour Brawl Stars

Assistant IA et vision par ordinateur (YOLOv8)

Brawl Stars - Capture d'écran de l'application

Contexte et sujet

Projet personnel d'assistant IA et de contrôleur automatique basé sur la vision par ordinateur, appliqué au jeu Brawl Stars. Le jeu est lancé sur un émulateur Android sur ordinateur ; l'application desktop Python capture une zone d'écran en temps réel, détecte les objets avec YOLOv8 et envoie des commandes (WASD) selon la position des objets — démonstration de vision par ordinateur et d'automatisation dans un cadre ludique.

Objectifs du projet

Missions principales

Étapes du projet

1

2

3

4

Compétences mobilisées

Python YOLOv8 OpenCV Tkinter mss PyAutoGUI

Outils utilisés

VS Code Git Ultralytics Tkinter

Architecture et modules

Conclusion et réflexion

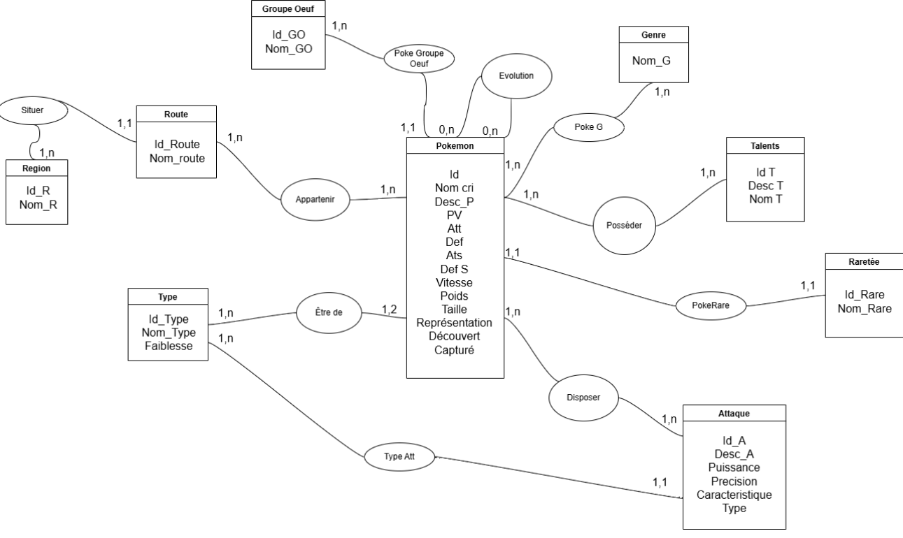
Conception et réalisation de bases de données

Modélisation, schémas relationnels et implémentation SQL

Projet base de données

Contexte et sujet

Projet HospitalData : GitHub — HospitalData

Objectifs

Missions principales

Étapes générales de conception

1

2

3

4

Compétences mobilisées

SQL MySQL C# JSON MCD / MLD

Captures et schémas

Conclusion

AI Smart Planner

App Android : IA (LLM) pour parsing texte/voix en tâches et créneaux

AI Smart Planner — écran principal AI Smart Planner — Presets

Contexte et sujet

Application Android de planification du jour centrée sur l'IA : l'utilisateur saisit (texte ou voix) la description de ses tâches, et un LLM côté serveur (Supabase Edge Functions) parse le tout en emploi du temps avec tâches et créneaux. Fonctionnalités complémentaires : presets de tâches rapides, « mémoire » des habitudes (sync Supabase), auth email/Google, multilingue, thème clair/sombre, widget sur l'écran d'accueil.

Objectifs du projet

Missions principales

Étapes du projet

1

2

3

4

Compétences mobilisées

Kotlin Jetpack Compose Hilt Room DataStore Ktor Supabase LLM / Edge Functions Glance

Architecture

UI (Compose Screens) → ViewModel (StateFlow, répos) → Repository (Room, DataStore, AuthenticatedApi). AuthManager + Supabase Auth ; requêtes protégées via Ktor (Bearer, refresh si 401). Parsing IA : Edge Function « parse » avec LLM, prise en compte des presets et de la mémoire utilisateur. Modèles domaine séparés des DTO/Entity.

Stack / outils

Kotlin Jetpack Compose Hilt Room DataStore Ktor Supabase Glance WorkManager

AI Smart Planner

Description à compléter.

Page détaillée à venir.

Contact

Contact Form